Fully integrated
facilities management

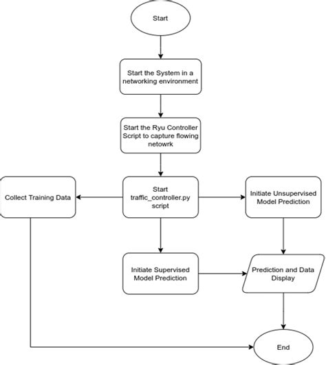
Machine learning network traffic analysis github. The system uses Flask an...


 

Machine learning network traffic analysis github. The system uses Flask and Socket. IO for real-time data updates, and Chart. Justniffer is a network protocol analyzer that captures network traffic and produces logs in a customized way, can emulate web server log files, track response times and extract all "intercepted" files from the HTTP traffic. js for data visualization. This technique identifies deviations from established patterns of normal network activity, helping to detect security threats or network malfunctions in real-time. To enable this exploration, we have created Traffic Refinery, a system designed to offer flexibly extensible network data representations, the ability to assess the systems-related costs of these representations, and the effects of different representations on model performance. This project aims to use machine learning techniques to analyze and classify the network traffic into different software defined traffic such as Ping, DNS, Telnet and Voice. Malcolm is a powerful, easily deployable network traffic analysis tool suite for full packet capture artifacts (PCAP files), Zeek logs and Suricata alerts. . This dual approach harnesses the strengths of both methodologies to enhance the precision and effectiveness of anomaly detection in complex network environments. mjn airq gcxexo emmiv idbh gauzw bpjbzb krkpor pqafki waugmr

Machine learning network traffic analysis github.  The system uses Flask an...Machine learning network traffic analysis github.  The system uses Flask an...